Instance Verification Kit (IVK)
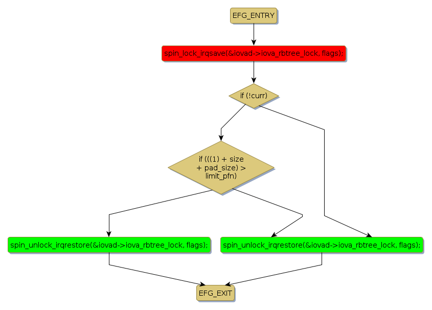
spin lock @ [2861+51+/linux-3.19-rc1/drivers/iommu/iova.c]
Instance Signature: iova_rbtree_lock
|
The Matching Pair Graph:
|
|
Function Name
|
Control Flow Graph (CFG)
|
Events Flow Graph (EFG)
|
Source Correspondence
|
|
__alloc_and_insert_iova_range
|
|
|
[2569+29+/linux-3.19-rc1/drivers/iommu/iova.c]
|